五年级上-语文共21篇
【寒假练字】五年级语文上古诗词字帖-大伟资源网
五年级上语文期末基础知识过关-每日默写(部编版)-大伟资源网
五年级上语文期末复习知识点(押题考点)-大伟资源网
五年级上语文期末总复习重点知识晨读必背-大伟资源网
五年级上语文期末全册重要知识点梳理汇总-大伟资源网
五上语文全册知识点汇总高频考点-27页-大伟资源网
五上语文期末押题作文优秀范文-大伟资源网
G五年级上册语文期末全册重要知识点梳理汇总-大伟资源网
五年级-寒假衔接逆袭计划表-五上语文-大伟资源网
新五上语文期末《课内阅读理解》押题汇总-大伟资源网
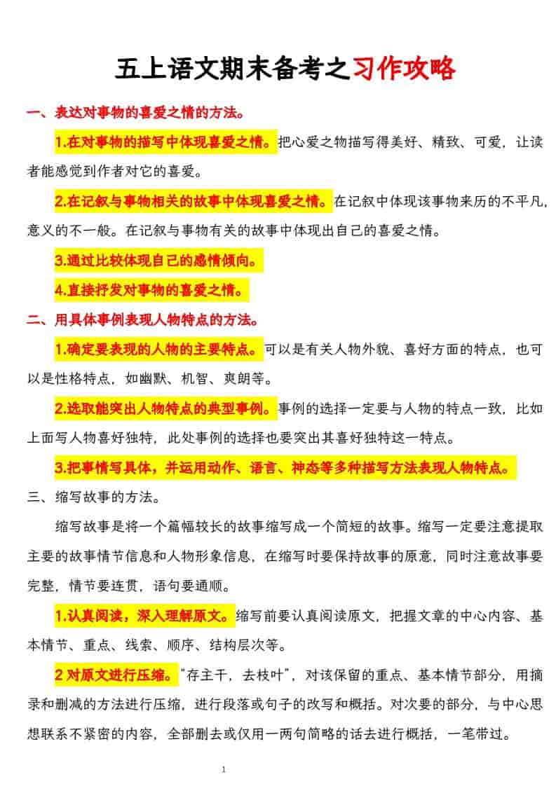
五上语文期末备考之习作攻略-大伟资源网
五上语文期末复习知识点(押题考点)-大伟资源网
五年级上册语文期末押题作文7篇(高频作文)-大伟资源网
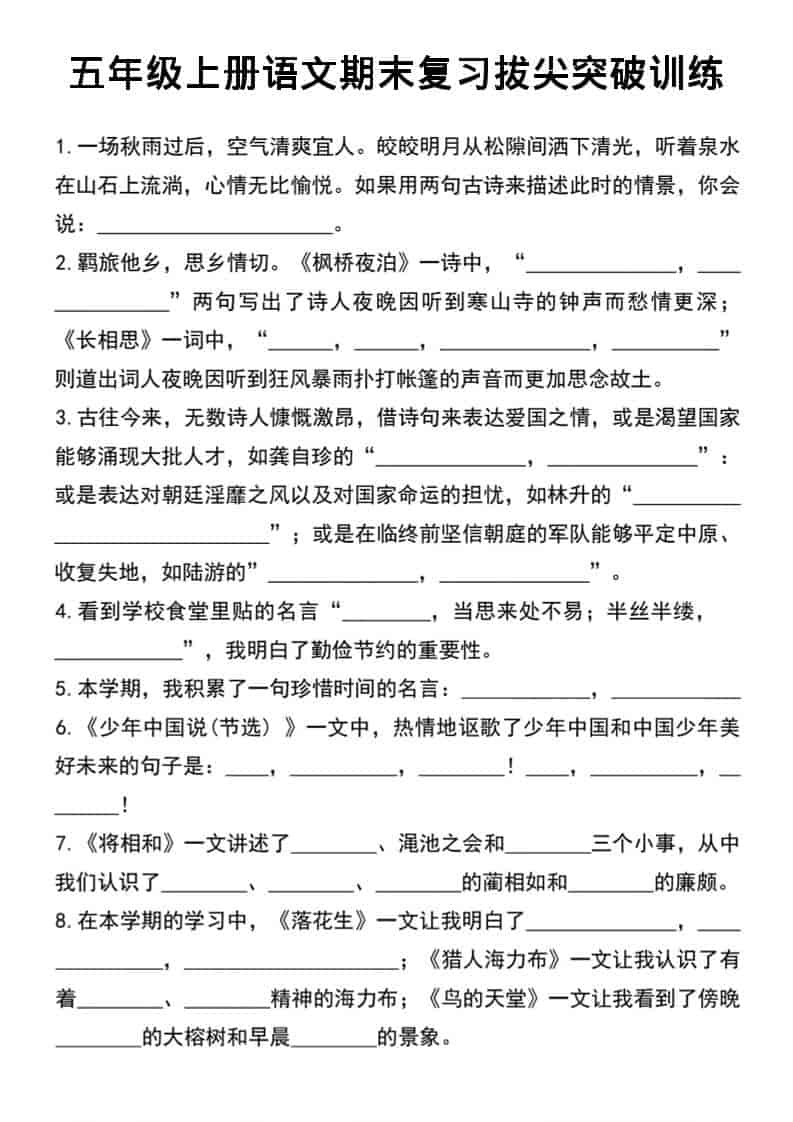
五年级上语文期末复习拔尖突破训练-大伟资源网
五年级上语文1-8单元阅读考点与答题模板-大伟资源网
五年级上语文期末押题卷5套《部编版》-大伟资源网
五年级上语文1-8单元知识点总结知识梳理-大伟资源网
五年级上语文期末情景式默写专项练习-大伟资源网
五年级上语文阅读理解常考题型答题技巧-大伟资源网
五上语文期末复习全书高频易错字词句训练-大伟资源网
五上语文期末复习每日默写小纸条-大伟资源网