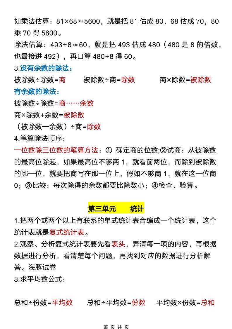
三年级下数学26春全册重点、难点知识汇总大伟前天更新关注私信447 ——预览已结束,还剩5页未读——您已获得此文档下载权限,请点击底部下载完整文档 三年级下数学26春全册重点、难点知识汇总此内容为付费资源,请付费后查看¥5黄金会员免费钻石会员免费立即购买您当前未登录!建议登陆后购买,可保存购买订单付费资源 举报该内容© 版权声明 版权声明 1.本网站名称:大伟资源网 2.本站永久网址:https://www.dwgzs.vip 3.本站文章部分内容可能来源于网络,仅供大家学习与参考,如有侵权,请联系客服微信:575154130 进行删除处理。 4.本站一切资源不代表本站立场,并不代表本站赞同其观点和对其真实性负责。 5.本站一律禁止以任何方式发布或转载任何违法的相关信息,访客发现请向客服举报 6.本站资源大多存储在云盘,如发现链接失效,请联系我们我们会第一时间更新。 THE END三年级下-数学 喜欢就支持一下吧点赞7 分享QQ空间微博QQ好友海报分享复制链接收藏