学科资源 第5页
汇聚数学、语文、英语、物理、化学、生物、历史、地理、政治等全学段学科课件、教案、试卷、视频与知识点解析,一站式满足教师备课、学生自学与家长辅导需求。
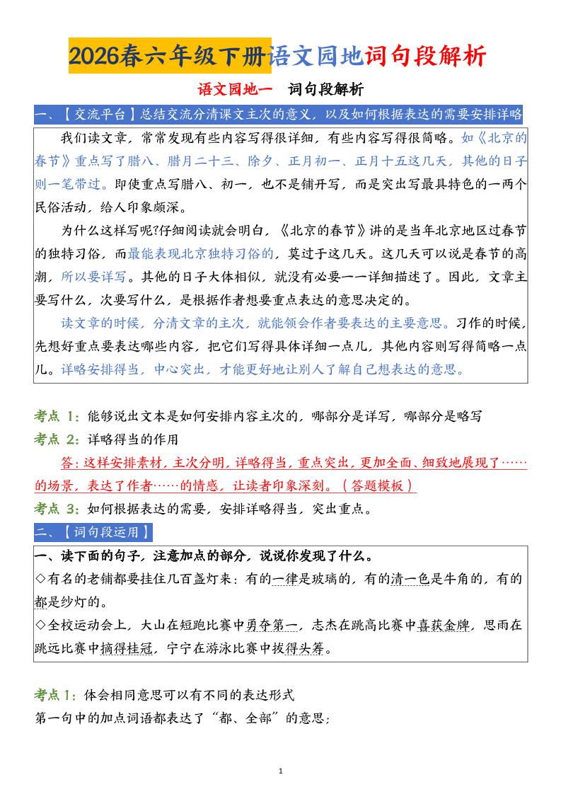
三年级下语文常考句子训练-大伟资源网
2026春新版四年级下英语句子专项训练《人教版PEP》-大伟资源网
四年级下英语书面表达专项练习《外研版》-大伟资源网
四年级下英语阅读理解专项练习《外研版》-大伟资源网
四年级下数学常考易错题专项练习-大伟资源网
四年级下数学思维训练题15套-大伟资源网
四年级下语文文学常识填空专项-大伟资源网
三年级下英语『重点句型』中英文对照《人教版PEP》-大伟资源网
三年级下数学26春全册重点、难点知识汇总-大伟资源网
三年级下数学常考易错题专项练习-大伟资源网
三年级下数学必背公式汇总《人教版》-大伟资源网
三年级下数学概念和公式学习-大伟资源网
三年级下语文第1-28课中心思想汇总-大伟资源网
四年级下英语26春单词字帖《教科版》-大伟资源网
四年级下英语单词默写表(英译汉、汉译英、音标默写、单词挖空)《教科版》-大伟资源网
2026春新版四年级下数学1-8单元知识点总结《人教版》-大伟资源网
2026春新版四年级下数学常考易错应用题练习-大伟资源网
2026春新版四年级下数学期中考试真题训练-大伟资源网
2026春新版四年级下数学简便计算分类专项练习-大伟资源网
四年级下数学三位数乘两位数专项练习-大伟资源网
四年级下数学期中模拟测试卷《北师版》-大伟资源网
四年级下数学期中模拟测试卷《沪教版》-大伟资源网
四年级下数学期中质量检测卷《西师版》-大伟资源网
四年级下数学简便计算100题-大伟资源网